Перейти к содержимому


Фотография

При работе смещается ось Y

Смещение координат

  • Авторизуйтесь для ответа в теме
Сообщений в теме: 85

#81 OFFLINE   3D-BiG

3D-BiG

    Абсолем CNC:)

  • Модератор
  • PipPipPipPipPipPipPipPipPipPipPipPipPipPipPip
  • 14 706 сообщений
  • Пол:Мужчина
  • Город:Ареал обитания - вся страна, но обычно встречаюсь в Новосибирске...
  • Интересы:Полежать на диване, пофлудить на форуме....
  • Из:СССР

Отправлено 05 Декабрь 2025 - 22:45

А можете подсказать, если обойти разветвитель, соединив клеммы напрямую, что с чем нужно соединять. Схемы нет. Станок beaver Victor vr2500

Согласно типовой схеме для платы, которая работает с NCStudio v.5.5.60


  • 0

Лужу, паяю, станки ЧПУ починяю....
Еще частенько здесь болтаю: Телеграм сообщество ЧПУшников: t.me/cncunion

 

 


#82 OFFLINE   Resesiver

Resesiver

    Абитуриент

  • Пользователи+
  • Pip
  • 3 сообщений
  • Пол:Мужчина
  • Из:Екатеринбург

Отправлено 06 Декабрь 2025 - 19:14

Уточню вопрос.
На контроллер приходят три провода
IMG_20251206_111507.jpg .
По описанию это
1- синий - pulse
2- черный -dir
и общий - красный
На разветвителе
IMG_20251206_111342 (2).jpg
они попарно стоят с левой стороны (сторона 1) (10-12, 11-13, 513-514) и внизу два провода на частотник.
С правой стороны разветвителя сверху вниз я нашел питания с БП - 1 провод
А с остальными вопрос, потому что, самые нижние два это шпиндель (900,32) (я так думаю)
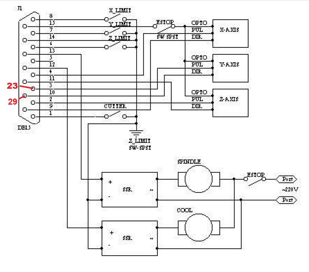
А посередине 23, 29, 901, 511
По схеме подключения из интернет
Снимок экрана 2025-12-06 175930 (2).png
на входе в станок 2pin - это 23 - pulse 10pin - это 29 - dir с остальными, не понимаю. Прошу помочь.
  • 0

#83 OFFLINE   lkbyysq

lkbyysq

    Абсолем CNC:)

  • Cтарожил
  • PipPipPipPipPipPipPipPipPipPipPipPipPipPipPip
  • 10 093 сообщений
  • Пол:Мужчина
  • Город:Санкт-Петербург
  • Из:Санкт-Петербург

Отправлено 07 Декабрь 2025 - 01:08

Эта схема не для 5.5.60.
Но эта схема именно для разъема Биверов (5.4.48 что-ли)
Т.е. ориентироваться надо именно на неё, а не на 5.5 60.

Маленькая оптопара - вкл шпинделя. Так принято на Биверах с NcStudio.

Что делает большая оптопара,могу только догадываться.
Она прекращает подачу импульсов step при срабатываниии концевика. Как? А не знаю. Реверс-инжиниринг нужен. Кто-то наверняка сделал.
  • 0

Станислав Ерофеев
Beaver 9A (2007), Beaver 9AT2 (2011), KingCut X6 (2005), WoodPecker 1224 (2006), Roland EGX-300 (2004), Roland EGX-20 (2003), ZeldeR 0613TP (2014).


#84 OFFLINE   Resesiver

Resesiver

    Абитуриент

  • Пользователи+
  • Pip
  • 3 сообщений
  • Пол:Мужчина
  • Из:Екатеринбург

Отправлено 07 Декабрь 2025 - 16:24

Эта схема не для 5.5.60.
Но эта схема именно для разъема Биверов (5.4.48 что-ли)
Т.е. ориентироваться надо именно на неё, а не на 5.5 60.

Маленькая оптопара - вкл шпинделя. Так принято на Биверах с NcStudio.

Что делает большая оптопара,могу только догадываться.
Она прекращает подачу импульсов step при срабатываниии концевика. Как? А не знаю. Реверс-инжиниринг нужен. Кто-то наверняка сделал.


Соединил напрямую dir 11-13 и 29. После прогона программы смещение не исчезло.
Дополнительно, через клеммник, соединил pulse 10-12 и 23.
Ошибка ушла. Спасибо за уточнения.

Сообщение отредактировал Resesiver: 07 Декабрь 2025 - 19:00

  • 0

#85 OFFLINE   KORTEZ

KORTEZ

    Абитуриент

  • Пользователи+
  • Pip
  • 1 сообщений
  • Пол:Мужчина
  • Из:Люберцы

Отправлено 19 Январь 2026 - 14:54

Работаю на фрезерном станке по металлу Sicono sic 330, делаю клише из латуни.
Станок делает смещение по оси Y при долгой работе на 0.2 - 1 мм, так же не точно возвращается в заданный ноль после включения или простоя на небольшое время. Смещение идет только по Y, редко сбивается X. Вызывал настройщика , он сказал что все дело в программе ,работаю в surfmill8 
настройщик сказал что пульт  rich auto 11 принимает файлы только .tap, а программа дает файлы только .nc. Но тем не менее, преподаватель который меня учил сказал  что дело вовсе не в формате файла.

Самое удивительное то что на маленьких клише смещения нет, и при первых 3-4 часах на больших клише тоже отсутствует, но стоит ему поработать более 5 часов или сменить инструмент или выключить его на ночь, то смещение идет активно , мучаюсь с тем чтобы его ловить и заново выставлять ноль.


  • 0

#86 OFFLINE   lkbyysq

lkbyysq

    Абсолем CNC:)

  • Cтарожил
  • PipPipPipPipPipPipPipPipPipPipPipPipPipPipPip
  • 10 093 сообщений
  • Пол:Мужчина
  • Город:Санкт-Петербург
  • Из:Санкт-Петербург

Отправлено 20 Январь 2026 - 02:55

Первым делом запустите стаок с отключенным шпинделем на 5 часов. На такое время, которое гарантированно приводит к смещению.

Ну и после окончания посмотрите, вернется ли он в нужную точку или сместится.

Сообщение отредактировал lkbyysq: 20 Январь 2026 - 02:55

  • 0

Станислав Ерофеев
Beaver 9A (2007), Beaver 9AT2 (2011), KingCut X6 (2005), WoodPecker 1224 (2006), Roland EGX-300 (2004), Roland EGX-20 (2003), ZeldeR 0613TP (2014).






Темы с аналогичным тегами Смещение координат

Количество пользователей, читающих эту тему: 1

0 пользователей, 1 гостей, 0 анонимных